一、什么是快速预审?
快速预审是:是在专利申请正式向国家知识产权局提交之前,申请人向中国(深圳)知识产权保护中心提交专利申请快速预审服务请求,经保护中心预审,对预审合格的专利申请,标注并提交进入快速审查通道,从而缩短专利申请审查及授权周期,实现专利申请快速授权。
二、快速预审的速度能多快?
发明专利、实用新型专利或外观设计的申请,在满足一定条件的情况下预审合格后,提交国知局可以进入加速审批流程,提升下证速度。
如发明专利的授权周期最为明显可由原来的2-3年缩短至3-6个月左右;实用新型专利授权周期可由6-9个月缩短至1个月左右;外观设计专利授权周期可由3-6个月缩短至10个工作日左右。
三、快速预审的流程及所需条件?
1、预审请求人应为中国(深圳)知识产权保护中心备案单位;
2、专利申请的预审材料通过中国(深圳)知识产权保护中心的专利预审系统进行提交;
3、与其他单位共同申请的,预审请求人应当作为第一申请人;
4、预审案件的分类号应当属于中国(深圳)知识产权保护中心的专利申请预审服务领域;
5、不具有其他不予受理的情况。
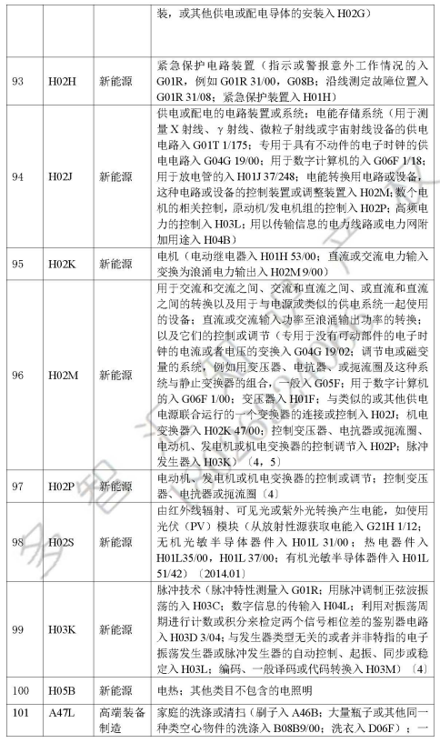
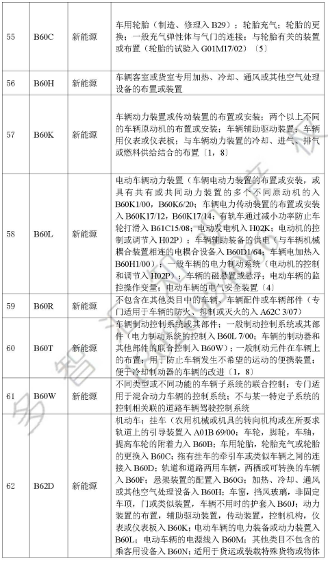
四、中国(深圳)知识产权保护中心快速预审的领域
深圳保护中心为满足深圳创新主体对快速预审的迫切需求,并于2024年1月31日发布专利预审服务分类号范围新增高端装备制造产业领域55个IPC分类号小类和5个洛迦诺分类小类。
目前对新能源、互联网及高端装备制造产业三个领域提供相应快速预审服务,技术领域分别包括IPC分类号小类155项,其中互联网产业53项,新能源产业47项、高端装备制造产业55项;洛迦诺分类号小类31项,其中互联网产业18项,新能源产业13项,高端装备制造产业5项。
五、中国(深圳)知识产权保护中心快速预审服务技术领域IPC分类号及洛迦诺分类号
