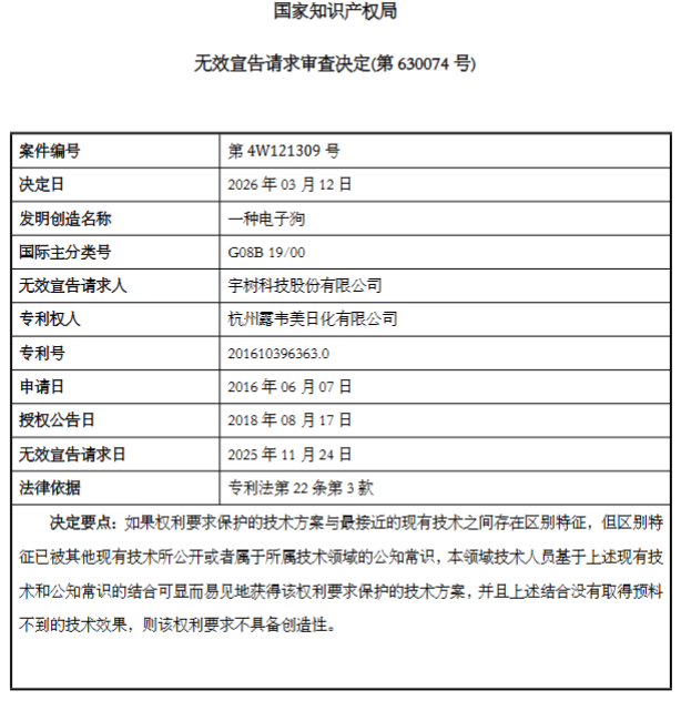
2026年3月23日,国家知识产权局专利局复审和无效审理部正式作出审查决定,明确宣告涉案“一种电子狗”专利(专利号:ZL201610396363.0)全部权利要求无效。
该决定标志着一场持续近一年、针对宇树科技首次公开募股(IPO)的专利侵权纠纷正式终结。司法与行政机关双重发力,不仅为宇树科技扫清了上市进程中的关键知识产权障碍,更向市场传递出强化硬科技保护、严厉打击恶意诉讼的明确导向。
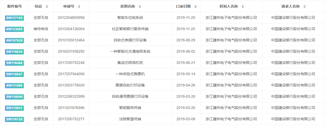
一、案件回顾 该案中,原告方索赔金额存在多次波动,从初始的500元逐步攀升至8000万元。综合案件背景及行为特征判断,该诉讼并非正当的专利维权行为,而是针对宇树科技IPO进程、以“碰瓷”方式谋求不正当利益的恶意诉讼。 经查,涉案专利最初归属浙江建林电子电气股份有限公司,经两次转让后由杭州露韦美日化有限公司持有。值得注意的是,浙江建林电子电气股份有限公司历史上有多件专利在维权过程中被宣告全部无效,仅中国建设银行自2018年起,便陆续对其至少五项专利发起无效宣告请求,最终均以该公司专利不具备可专利性告终,这一事实也从侧面印证了涉案专利本身存在“先天缺陷”。 (数据来源:沁知云) 二、双重胜诉:宇树科技依法维权成效显著 1. 司法层面:认定不构成侵权,明确界定恶意诉讼,两级法院均支持宇树科技诉求 2025年9月,杭州市中级人民法院作出一审判决,明确宇树科技被诉产品缺少涉案专利所要求的“液位传感器”“气体传感器”“可变色仿生毛皮”三项必要技术特征,不构成专利侵权,依法驳回杭州露韦美日化有限公司的全部诉讼请求。 同时,法院明确认定杭州露韦美日化有限公司构成恶意诉讼——该公司在宇树科技上市辅导关键期提起诉讼,且在诉讼过程中反复调整索赔金额,并明确表示将针对宇树科技不同型号产品持续发起诉讼,其行为明显具有干扰企业正常经营、谋取不正当利益的主观意图[5]。最终,宇树科技反诉请求获得支持,依法获赔8万元。 2026年2月3日,最高人民法院作出二审判决,依法维持一审原判,并在判决书中明确谴责杭州露韦美日化有限公司“精心算计、反复无常、违背诚信原则”,彻底阻断其上诉翻盘的可能。 值得关注的是,该案司法审判效率凸显:杭州市中级人民法院立案后一个半月内完成庭审,两个半月内作出一审判决;最高人民法院受理上诉后四个月内作出二审判决,全程仅耗时半年,充分体现了司法机关对硬科技企业的快速司法保护力度。 2. 行政层面:宣告专利全部无效,从根源否定涉案专利权利基础 在推进司法诉讼的同时,宇树科技作为请求人,向国家知识产权局提交了16份现有技术证据,正式请求宣告涉案专利无效。 2026年3月9日,该案依法进行口头审理,合议组于3天后(3月12日)作出审查决定,并于3月23日正式公告:涉案专利因不具备《中华人民共和国专利法》第22条第3款规定的创造性,其全部权利要求被宣告无效。 从技术层面来看,该专利的技术方案系现有技术的常规组合,其主张的“创新点”对于本领域技术人员而言具有显而易见性,未形成突出的实质性特点和显著进步,不符合专利授权的核心要求。该决定意味着,涉案专利自始不具有法律效力,无法再作为主张侵权、谋取不正当利益的依据。 三、案件延伸:该起纠纷的三大核心意义 在涉案专利被宣告无效前3天(3月20日),宇树科技科创板IPO申请已正式获得上海证券交易所受理,该公司拟募资42亿元,重点投入智能机器人大模型研发等核心业务领域。 此次涉案专利被全部宣告无效,彻底消除了宇树科技面临的专利侵权风险,有效清除了其上市进程中的关键障碍。作为国际领先的高性能通用机器人企业,宇树科技2025年营收预计同比增长335%,达到17.08亿元,人形机器人销量从2024年的410台增长至超过5500台。此次维权胜诉将进一步推动其IPO进程,加速核心技术落地与产业规模化扩张。 2.强化恶意诉讼打击力度,筑牢真创新保护屏障 近年来,“专利碰瓷”现象呈现蔓延态势——部分企业或个人囤积缺乏实质创新的“垃圾专利”,专门针对拟上市、高成长创新企业发起诉讼,以诉讼胁迫方式谋取不正当利益,严重干扰企业正常经营秩序,挫伤市场创新积极性。 本案中,法院依法认定恶意诉讼、国家知识产权局宣告专利无效,形成“司法+行政”双重震慑格局,明确传递出清晰导向:专利的核心价值在于保护创新,而非成为“碰瓷”获利的工具。对于缺乏创造性、仅用于谋取不正当利益的“垃圾专利”,国家将依法否定其权利效力;对于恶意诉讼、滥用诉权的行为,司法与行政机关将依法予以追责。 3.明确专利博弈核心,引导企业聚焦真创新 该起案件为各类企业提供了重要警示:专利的核心价值在于“创造性”,简单拼接现有技术、缺乏实质创新的“伪专利”,终究无法通过法律与市场的检验。 宇树科技能够胜诉,核心在于其产品技术系自主研发的核心成果,与涉案“垃圾专利”存在本质区别;而杭州露韦美日化有限公司所持有的涉案专利,因本身缺乏创造性而根基不牢,最终被依法宣告无效。这一结果警示各类企业,唯有深耕核心技术研发、打造具备实质创造性的专利体系,才能构建坚实的知识产权护城河,实现可持续发展。
以上信息来源:中国专利审查信息查询网、百度
信息收集:多智汇知识产权
多智汇官网: /
如有侵权,请联系删除。
